[百师联盟]2025-2026学年度高三12月联考物理答案
发布时间:2025-12-05
185****6888
详细信息
ID:10052903
分类:2026届,高三联考,12月,物理,百师联盟
资源大小:705KB
知识点:百师联盟
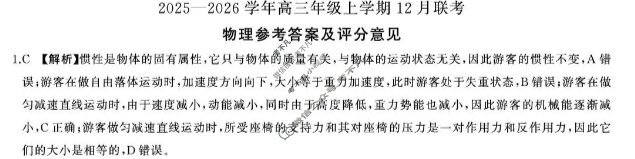
资源详情:[百师联盟]2025-2026学年度高三12月联考物理答案 中内容包括《[百师联盟]2025-2026学年度高三12月联考物理答案》请在考不凡上搜索。2025一2026学年高三年级上学期12月联考物理参考答案及评分意见1.C【解析】惯性是物体的同有属性,它只与物体的质量有关,与物体的运动状态无关,因此游客的惯性不变,A错误;游客在做自由落体运动时,加速度方向向下,大小等于重力加速度,此时游客处于失重状态,B错误:游客在做匀减速直线运动时,由于速度减小,动能减小,同时