河北省金太阳2025-2026学年高一(上)学业水平调研(2.5)物理答案
发布时间:2026-02-06
130****2788
详细信息
ID:15629393
分类:2025-2026学年,2月,河北高一(2.5),物理,金太阳
资源大小:800KB
知识点:金太阳
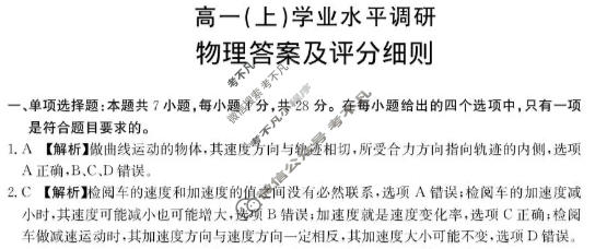
资源详情:河北省金太阳2025-2026学年高一(上)学业水平调研(2.5)物理答案 中内容包括《河北省金太阳2025-2026学年高一(上)学业水平调研(2.5)物理答案》请在考不凡上搜索。物理答案及评分细则一、单项选择题:本题共7小题,每小题4分,共28分。在每小题给出的四个选项中,只有一项是符合题目要求的。1.A【解析】做曲线运动的物体,其速度方向与轨迹相切,所受合力方向指向轨迹的内侧,选项A正确.B、C、D错误。2.C【解析】检阅车的速度和加速度的值之间没有必然联系,选项A错误;检阅