金太阳南阳地区2025年秋季高一年级10月阶段考试卷(10.10)生物答案
发布时间:2025-10-27
182****3240
详细信息
ID:16236075
分类:2025-2026学年,阶段考,南阳地区高一(10.10),生物,金太阳
资源大小:819KB
知识点:金太阳
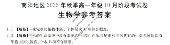
资源详情:金太阳南阳地区2025年秋季高一年级10月阶段考试卷(10.10)生物答案 中内容包括《金太阳南阳地区2025年秋季高一年级10月阶段考试卷(10.10)生物答案》请在考不凡上搜索。南阳地区2025年秋季高一年级10月阶段考试卷生物学参考答案1.C【解析】一株完整的植物体属于个体层次,C项符合题意。2.B【解析】玉米的生命系统中没有系统这一层次,白冠长尾雄和玉米共有的生命系统层次有细胞、组织、器官、个体,B项符合题意。3.D【解析】细胞分为真核细胞和原核细胞不是细胞学说的内容,D项