炎德英才大联考(Q7)长沙市一中2026届高三月考试卷(七)7历史试题
发布时间:2026-03-09
153****4394
详细信息
ID:17137507
分类:2026届,长沙市一中(高三),月考七,历史,炎德·英才大联考
资源大小:782KB
知识点:炎德·英才大联考
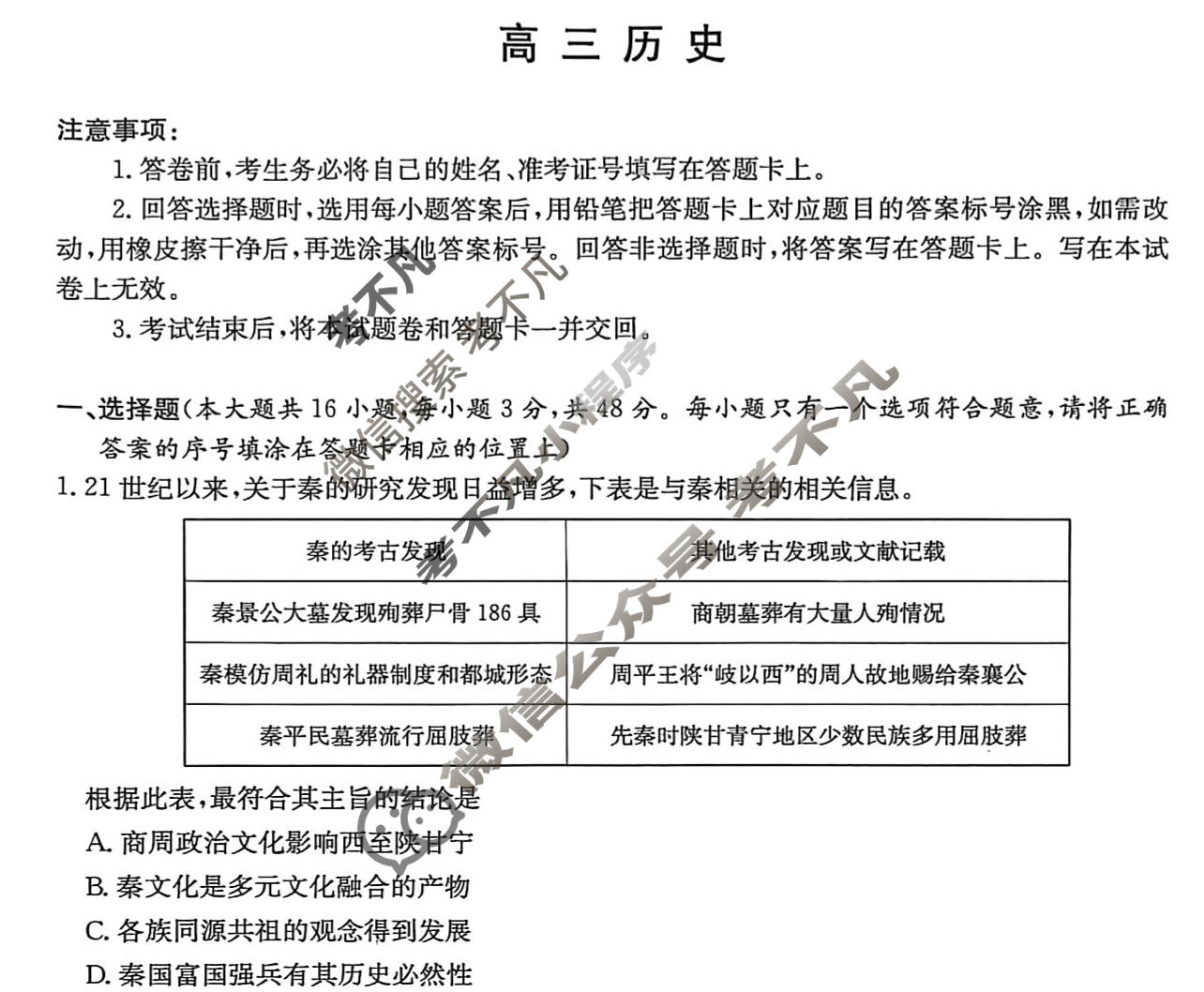
资源详情:炎德英才大联考(Q7)长沙市一中2026届高三月考试卷(七)7历史试题 中内容包括《炎德英才大联考(Q7)长沙市一中2026届高三月考试卷(七)7历史试题》请在考不凡上搜索。姓名准考证号绝密★启用前高三历史注意事项:1.答卷前,考生务必将自己的姓名、准考证号填写在答题卡上。2.回答选择题时,选用每小题答案后,用铅笔把答题卡上对应题目的答案标号涂黑,如需改动,用橡皮擦干净后,再选涂其他答案标号。回答非选择题时,将答案写在答题卡上。写在本试卷上无效。3.考试结束后,将本试题卷和答题