https://www.kaobufan.com/
登录
首页 新闻动态 奖励规则 联系我们 关于我们
  1. 考不凡
  2. 试题详情

高州市2025~2026学年度第一学期高一质量监测化学试题

发布时间:2025-11-12 158****9976
详细信息
ID:42355631 分类:高州市2025~2026学年度第一学期高一质量监测化学试题 资源大小:685KB 知识点:
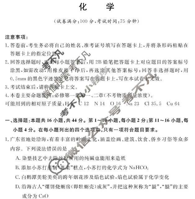
资源详情:高州市2025~2026学年度第一学期高一质量监测化学试题 中内容包括《高州市2025~2026学年度第一学期高一质量监测化学试题》请在考不凡上搜索。8.如图是氢气在氯气中燃烧的示意图。下列有关该实验的说法错误的是A.集气瓶中氯气有刺激性气味B.氢气在氣气中燃烧火焰呈无色C.燃烧过程中集气瓶口会产生大量白雾D.该实验能充分说明燃烧不一定有氧气参加9.下列有关颜色变化正确的是A.向淀粉KI溶液中滴加少量新制氯水(氧化性:C12>12),溶液变蓝色B.将金属钠用小刀切割
试题 答案
高州市2025~2026学年度第一学期高一质量监测化学试题 由考不凡收集汇总,获取更多试题答案,请关注考不凡,回复“试题42355631”进行查看。

高州市2025~2026学年度第一学期高一质量监测化学试题

资源验证结束

1.0金币/1次查看

点赞

分享

0人喜欢

  • 相关资源
  • 高州市2025~2026学年度第一学期高一质量监测政治试题
  • 高州市2025~2026学年度第一学期高一质量监测政治答案
  • 高州市2025~2026学年度第一学期高一质量监测物理试题
  • 高州市2025~2026学年度第一学期高一质量监测物理答案
  • 高州市2025~2026学年度第一学期高一质量监测生物试题
  • 高州市2025~2026学年度第一学期高一质量监测生物答案
  • 高州市2025~2026学年度第一学期高一质量监测英语试题
  • 高州市2025~2026学年度第一学期高一质量监测英语答案
  • 高州市2025~2026学年度第一学期高一质量监测数学试题
  • 高州市2025~2026学年度第一学期高一质量监测数学答案
  • 高州市2025~2026学年度第一学期高一质量监测化学试题
  • 高州市2025~2026学年度第一学期高一质量监测化学答案
  • 高州市2025~2026学年度第一学期高一质量监测历史试题
  • 高州市2025~2026学年度第一学期高一质量监测历史答案
  • 高州市2025~2026学年度第一学期高一质量监测地理试题
  • 高州市2025~2026学年度第一学期高一质量监测地理答案
  • 高州市2025~2026学年度第一学期高一质量监测语文试题
  • 高州市2025~2026学年度第一学期高一质量监测语文答案
  • 热门资源
  • 随机资源
  • NT 2023届陕西省高三年级质量检测语文试题

  • 2023全国高考分科综合卷(二)2化学LL(A)试题

  • 2022年高考真题(全国乙卷)语文试题

  • 河北省张家口市2022-2023学年八年级第一学期六年一贯制12月月考语文答案

  • 河北省2022-2023学年度七年级第一学期素质调研三(12月)生物(人教版)试题

  • 广西南宁市2022年秋季学期九年级期中作业质量监测语文试题

  • 安徽省2022~2023学年度第一学期高一年级12月联考(231301D)语文试题

  • 2023年全国高考·模拟调研卷LLY(六)6语文试题

  • 陕西省汉中市2023届高三年级教学质量第一次检测考试(12月)语文试题

  • 陕西省2023年宝鸡市高考模拟检测(一)1文科综合试题

标签

  • 高考模拟卷
  • 调研考试
  • 核心突破(十二)12
  • 2026届8省名师联合命制高考预测卷(七)7
  • 普通高等学校招生全国
猜你喜欢
  • 2022年高考真题(浙江卷)语文试题
  • 河北省邢台市2022-2023学年高二上学期第三次月考语文试题
  • 2022年高考真题(新高考Ⅰ卷)语文试题
  • 江苏省2022~2023学年度高三年级第一学期期末模拟测试英语试题
  • 山东省2022-2023学年新高考联合质量测评12月联考试题(2022.12)语文试题
  • 石家庄2022-2023学年高三第一学期第三次调研考试语文试题
  • 江苏省南京市2022-2023学年第一学期12月六校联合调研考试语文试题
  • 2022年高考真题(全国甲卷)语文试题
  • 安徽省2023届高三第一次五校联考(12月)语文试题
  • 安徽省2022-2023学年上学期九年级教学质量抽测三语文试题

Copyright © 2022-2023 考不凡 https://www.kaobufan.com/

考不凡 版权所有 陕ICP备2022012231号 联系方式:admin@kaobufan.com

陕公网安备61019002003549号

温馨提示

请关注“考不凡”公众号,回复“试题42355631”进行查看
https://www.kaobufan.com/