[百师联盟]2026届高三一轮复习期末质量检测(2.4)物理(百D)答案
发布时间:2026-02-04
158****2733
详细信息
ID:54150808
分类:2026届,期末考试,高三一轮复习期末质量检测,物理(百D),百师联盟
资源大小:755KB
知识点:百师联盟
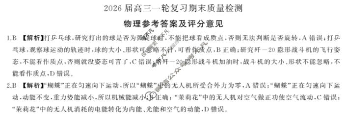
资源详情:[百师联盟]2026届高三一轮复习期末质量检测(2.4)物理(百D)答案 中内容包括《[百师联盟]2026届高三一轮复习期末质量检测(2.4)物理(百D)答案》请在考不凡上搜索。2026届高三一轮复习期末质量检测物理参考答案及评分意见1.B【解析】打乒乓球,研究打出的球是否为弧旋球时,不能把球看成质点,否则无法判断是否旋转,A错误;打乒乓球,观察球运动的轨迹时,球的大小、形状可忽略不计,可看作质点,B正确;研究歼—20隐形战斗机的飞行姿态,不能看作质点,否则就没姿态可言了,C错误