福清市2025-2026学年第一学期九年级校内期中质量检测(11月)道德与法治答案
发布时间:2025-11-15
188****6202
详细信息
ID:63751107
分类:福清市2025-2026学年第一学期九年级校内期中质量检测(11月)道德与法治答案
资源大小:866KB
知识点:
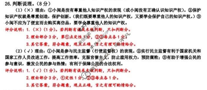
资源详情:福清市2025-2026学年第一学期九年级校内期中质量检测(11月)道德与法治答案 中内容包括《福清市2025-2026学年第一学期九年级校内期中质量检测(11月)道德与法治答案》请在考不凡上搜索。17:251令0九年级道法期中质量检测答案.pdf2025-2026学年第一学期九年级校内期中质量检测道德与法治试卷答案第1卷(单项选择题25小题共50分)题号234567810111213答案BDABACBD0题号141516171819202122232425答案DAABAD第川卷非选择题2