https://www.kaobufan.com/
登录
首页 新闻动态 奖励规则 联系我们 关于我们
  1. 考不凡
  2. 试题详情

2025年高中全国名校高二上学期第一次月考试卷(一)1政治答案

发布时间:2025-11-17 185****5304
详细信息
ID:65694921 分类:2025年高中全国名校高二上学期第一次月考试卷(一)1政治答案 资源大小:770KB 知识点:
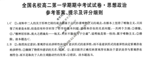
资源详情:2025年高中全国名校高二上学期第一次月考试卷(一)1政治答案 中内容包括《2025年高中全国名校高二上学期第一次月考试卷(一)1政治答案》请在考不凡上搜索。全国名校高二第一学期期中考试试卷·思想政治参考答案、提示及评分细则1.C①:材料中二人的关于形神之辩的观点都属于古代朴素唯物主义的观点,在根本上坚持了唯物主义,只回答了何者是本原,但是没有科学回答了哲学的基本问题,思锥和存在的关系问题,一共两个方面,①排除。③:“精神居形体,犹火之燃烛矣…烛无,火亦不能独行于空虚”
试题 答案
2025年高中全国名校高二上学期第一次月考试卷(一)1政治答案 由考不凡收集汇总,获取更多试题答案,请关注考不凡,回复“答案65694921”进行查看。

2025年高中全国名校高二上学期第一次月考试卷(一)1政治答案

资源验证结束

1.0金币/1次查看

点赞

分享

0人喜欢

  • 相关资源
  • 2025年高中全国名校高二上学期第一次月考试卷(一)1政治试题
  • 2025年高中全国名校高二上学期第一次月考试卷(一)1政治答案
  • 2025年高中全国名校高二上学期第一次月考试卷(一)1物理试题
  • 2025年高中全国名校高二上学期第一次月考试卷(一)1物理答案
  • 2025年高中全国名校高二上学期第一次月考试卷(一)1生物试题
  • 2025年高中全国名校高二上学期第一次月考试卷(一)1生物答案
  • 2025年高中全国名校高二上学期第一次月考试卷(一)1英语试题
  • 2025年高中全国名校高二上学期第一次月考试卷(一)1英语答案
  • 2025年高中全国名校高二上学期第一次月考试卷(一)1数学试题
  • 2025年高中全国名校高二上学期第一次月考试卷(一)1数学答案
  • 2025年高中全国名校高二上学期第一次月考试卷(一)1化学试题
  • 2025年高中全国名校高二上学期第一次月考试卷(一)1化学答案
  • 2025年高中全国名校高二上学期第一次月考试卷(一)1历史试题
  • 2025年高中全国名校高二上学期第一次月考试卷(一)1历史答案
  • 2025年高中全国名校高二上学期第一次月考试卷(一)1地理试题
  • 2025年高中全国名校高二上学期第一次月考试卷(一)1地理答案
  • 2025年高中全国名校高二上学期第一次月考试卷(一)1语文试题
  • 2025年高中全国名校高二上学期第一次月考试卷(一)1语文答案
  • 热门资源
  • 随机资源
  • NT 2023届陕西省高三年级质量检测语文试题

  • 2023全国高考分科综合卷(二)2化学LL(A)试题

  • 2022年高考真题(全国乙卷)语文试题

  • 河北省张家口市2022-2023学年八年级第一学期六年一贯制12月月考语文答案

  • 河北省2022-2023学年度七年级第一学期素质调研三(12月)生物(人教版)试题

  • 广西南宁市2022年秋季学期九年级期中作业质量监测语文试题

  • 安徽省2022~2023学年度第一学期高一年级12月联考(231301D)语文试题

  • 2023年全国高考·模拟调研卷LLY(六)6语文试题

  • 陕西省汉中市2023届高三年级教学质量第一次检测考试(12月)语文试题

  • 陕西省2023年宝鸡市高考模拟检测(一)1文科综合试题

标签

  • 第三次月考·
  • 文海大联考
  • 高三12月联考
  • 期中教学质量
  • [基础教育高质量发展共同体·广西接班人教育]
猜你喜欢
  • 2022年高考真题(浙江卷)语文试题
  • 河北省邢台市2022-2023学年高二上学期第三次月考语文试题
  • 2022年高考真题(新高考Ⅰ卷)语文试题
  • 江苏省2022~2023学年度高三年级第一学期期末模拟测试英语试题
  • 山东省2022-2023学年新高考联合质量测评12月联考试题(2022.12)语文试题
  • 石家庄2022-2023学年高三第一学期第三次调研考试语文试题
  • 江苏省南京市2022-2023学年第一学期12月六校联合调研考试语文试题
  • 2022年高考真题(全国甲卷)语文试题
  • 安徽省2023届高三第一次五校联考(12月)语文试题
  • 安徽省2022-2023学年上学期九年级教学质量抽测三语文试题

Copyright © 2022-2023 考不凡 https://www.kaobufan.com/

考不凡 版权所有 陕ICP备2022012231号 联系方式:admin@kaobufan.com

陕公网安备61019002003549号

温馨提示

请关注“考不凡”公众号,回复“答案65694921”进行查看
https://www.kaobufan.com/