贵州省金太阳2025-2026学年高一年级11月联考(11.18)物理A1答案
发布时间:2025-11-19
166****9494
详细信息
ID:66470313
分类:2025-2026学年,11月,贵州高一(11.18),物理A1,金太阳
资源大小:824KB
知识点:金太阳
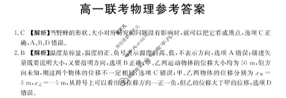
资源详情:贵州省金太阳2025-2026学年高一年级11月联考(11.18)物理A1答案 中内容包括《贵州省金太阳2025-2026学年高一年级11月联考(11.18)物理A1答案》请在考不凡上搜索。高一联考物理参考答案1C【解析】当野蜂的形状、大小对所研究的问题没有影响时,就可以把它看成质点,选项C正确,A、B、D错误。2.B【解析】温度是标量,温度的正,负号表示温度的高、低,不表示方向,选项A错误:描述矢量既要说明大小,又要指明方向,选项B正确:甲、乙两运动物体的位移大小均为50m,但方向未