[青桐鸣]2025-2026学年下学期高三学情调研(一)1历史答案
发布时间:2026-03-21
177****3573
详细信息
ID:85316945
分类:2026届,学情调研,一,历史,桐鸣卷/青桐鸣
资源大小:797KB
知识点:桐鸣卷
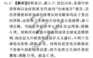
资源详情:[青桐鸣]2025-2026学年下学期高三学情调研(一)1历史答案 中内容包括《[青桐鸣]2025-2026学年下学期高三学情调研(一)1历史答案》请在考不凡上搜索。历史参考答案C【解析】材料显示,陕西咸阳罗家河文化遗址发社会形成敬老风气,排除D项。故选A项。掘出储粮仓窖17座,这些仓窖总容积约为390立6.B【解析】材料显示,京师同文馆自成立起就规方米,据此估算可储存票的总重量约300吨,其仓定,学生从学习后期开始必须参与翻译西方书籍、储容量已远超此聚落人口的粮食消耗量,