[学林教育]2025~2026学年度第一学期九年级期中调研试题(卷)道德与法治H(部编版)答案
发布时间:2025-11-15
136****6148
详细信息
ID:95584665
分类:学林教育,2025-2026学年,九年级,第一学期期中调研试题(卷),道德与法治H(部编版)
资源大小:976KB
知识点:学林教育
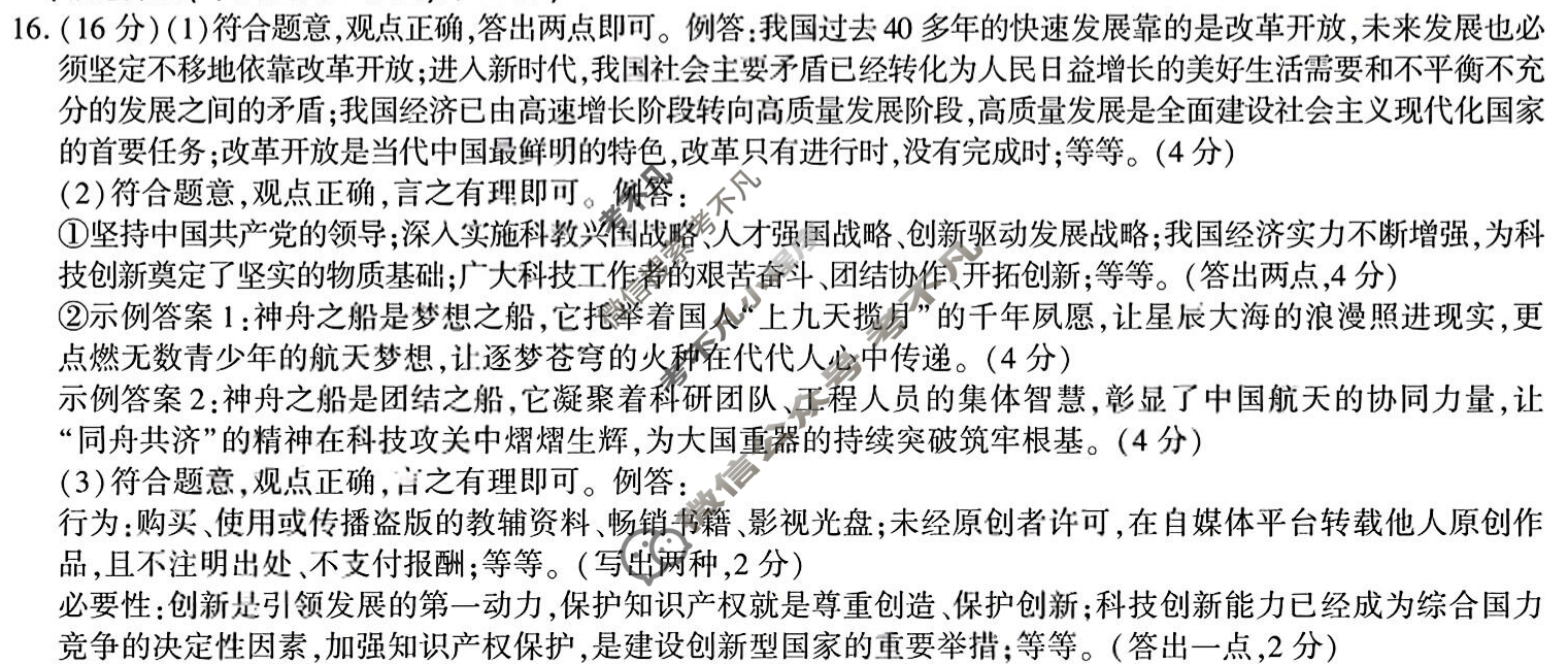
资源详情:[学林教育]2025~2026学年度第一学期九年级期中调研试题(卷)道德与法治H(部编版)答案 中内容包括《[学林教育]2025~2026学年度第一学期九年级期中调研试题(卷)道德与法治H(部编版)答案》请在考不凡上搜索。试卷类型:H(部编版)2025~2026学年度第一学期期中调研试题(卷)九年级道德与法治参考答案及评分标准一、选择题(本大题共15小题,每小题2分,计30分)1.A2.B3.C4.A5.D6.C7.B8.D9.A10.D11.C12.D13.B14.A15.C二、非选择题(本大题共3