[金考卷·百校联盟]2026届8省名师联合命制高考预测卷(四)4地理答案
发布时间:2025-12-14
135****5478
详细信息
ID:25047384
分类:2026届,高考预测卷,四,地理,金考卷
资源大小:889KB
知识点:金考卷
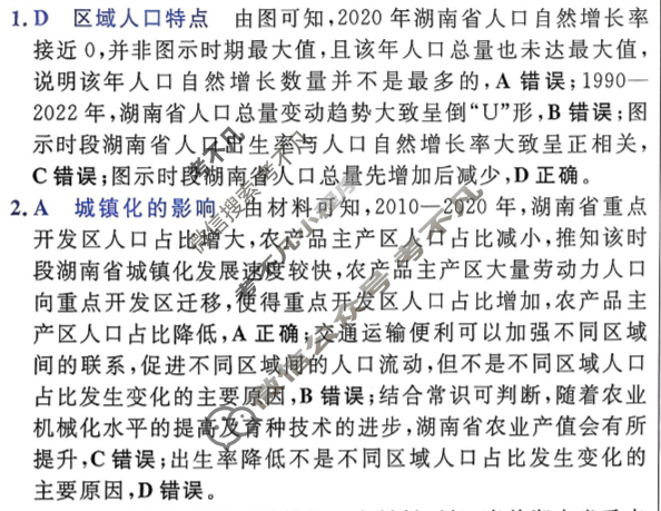
资源详情:[金考卷·百校联盟]2026届8省名师联合命制高考预测卷(四)4地理答案 中内容包括《[金考卷·百校联盟]2026届8省名师联合命制高考预测卷(四)4地理答案》请在考不凡上搜索。(4)第一步,获取图示信息Q考情速递文化遗产保护类试题命题角度的变化从图2可以看出,未来该洞穴存在垮塌的风险。文化遗产保护类题目在高考命题中呈现出多学科交又融第二步,结合该地的地理环境特点,思考两条保护岩画的合的趋势,要求考生综合自然地理过程、人类活动等因素分析措施。文化遗产的形成与保护。文化遗产保护类试