[金考卷·百校联盟]2026届8省名师联合命制高考预测卷(六)6地理(河南)答案
发布时间:2025-12-17
130****0414
详细信息
ID:70589890
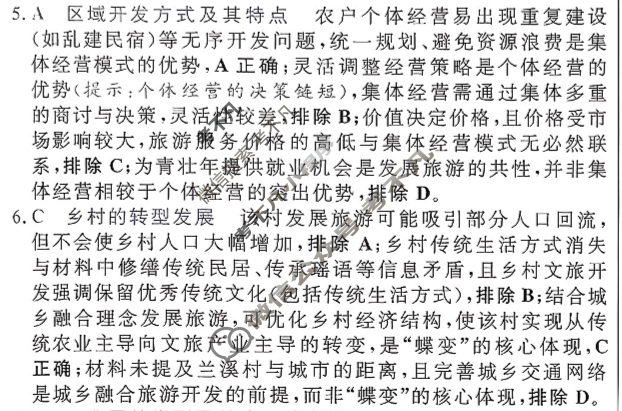
分类:
资源大小:904KB
知识点:金考卷
资源详情:[金考卷·百校联盟]2026届8省名师联合命制高考预测卷(六)6地理(河南)答案 中内容包括《[金考卷·百校联盟]2026届8省名师联合命制高考预测卷(六)6地理(河南)答案》请在考不凡上搜索。参考答案】(1)雅鲁藏布江泥沙丰富,枯水期河滩裸露,为Q考情速递在实践中提升创新意识沙丘提供沙源:该区域枯水期风向稳定,风力大,搬运作用强,2025年修订版《普通高中地理课程标准》目标要求之一:学大风搬运来大量泥沙;河谷地形约束了风力和风向,使泥沙在生能够运用所学知识和地理工具,在室内外真实环境中