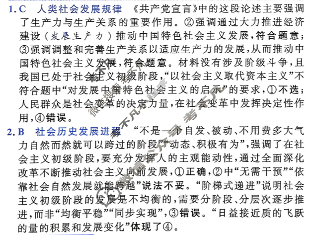
[金考卷·百校联盟]2026届8省名师联合命制高考预测卷(六)6政治(河南)答案
发布时间:2025-12-17
189****6648
详细信息
ID:72779158
分类:
资源大小:640KB
知识点:金考卷
资源详情:[金考卷·百校联盟]2026届8省名师联合命制高考预测卷(六)6政治(河南)答案 中内容包括《[金考卷·百校联盟]2026届8省名师联合命制高考预测卷(六)6政治(河南)答案》请在考不凡上搜索。18.【参考答案】西部是一片热土,是青春大有可为的广阔舞台。作用,推动构建以国际法为基础的国际秩序,为全球治理提供(1分)人的价值主要在于对社会的贡献。(1分)要以正确的根本保障。(2分)③坚持主权平等,坚定推进国际关系民主价值观为指导,作出正确的价值判断与价值选择,处理好个人化,推动各国平等参与