[金考卷·百校联盟]2026届8省名师联合命制高考预测卷(三)3生物(不定项)答案
发布时间:2025-12-14
147****2625
详细信息
ID:33818390
分类:2026届,高考预测卷,三,生物(不定项),金考卷
资源大小:869KB
知识点:金考卷
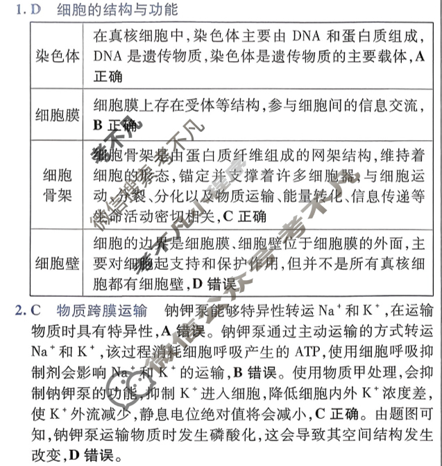
资源详情:[金考卷·百校联盟]2026届8省名师联合命制高考预测卷(三)3生物(不定项)答案 中内容包括《[金考卷·百校联盟]2026届8省名师联合命制高考预测卷(三)3生物(不定项)答案》请在考不凡上搜索。【解题思路】基因工程(1)由题图可知,Ptac70作为启动子不同的黏性末端,有利于基因准确插入质粒。(3)导入目的基能驱动TnaA基因表达。质粒中需要包含启动子、终止子、目因时卡那霉素抗性基因被破坏,故只在含有四环素的培养基的基因、抗性基因、复制原点。(2)利用PCR扩增目的基因上出现菌落。可利