[金考卷·百校联盟]2026届8省名师联合命制高考预测卷(九)9历史(河南)答案
发布时间:2025-12-17
186****8232
详细信息
ID:76305371
分类:
资源大小:904KB
知识点:金考卷
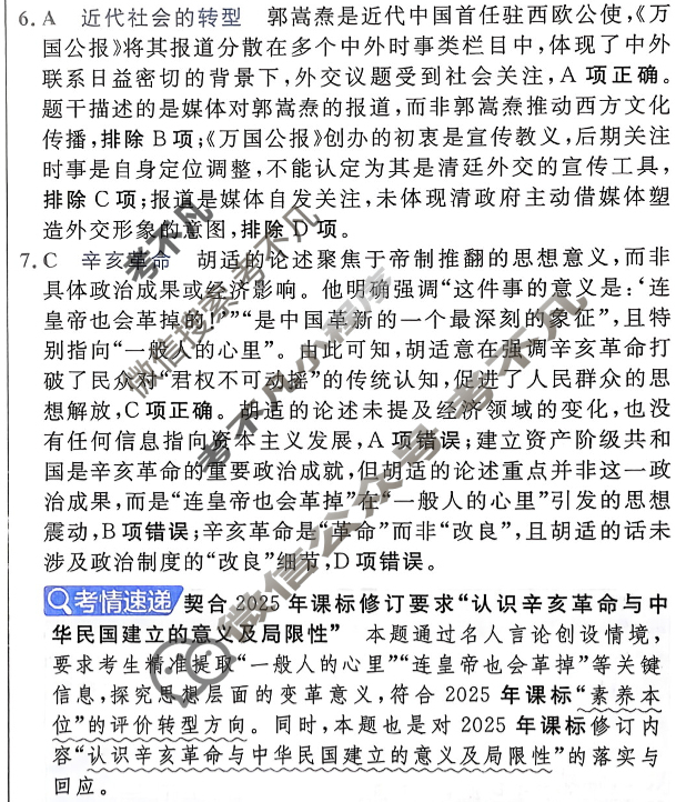
资源详情:[金考卷·百校联盟]2026届8省名师联合命制高考预测卷(九)9历史(河南)答案 中内容包括《[金考卷·百校联盟]2026届8省名师联合命制高考预测卷(九)9历史(河南)答案》请在考不凡上搜索。界对晚清海防与塞防之争的研究从利益之争转向近代化视【解题思路】晚清政治格局、史学研究范式等角,体现了史学研究范式的发展。(3分)要求评析材料中关于晚清海防与塞防之争的阐释:20世纪70年代,《近代中国史稿》将海防与塞防之争定第一步,观点。需从“时代一论争焦点一代表观点”的性为湘淮集团的利益之争,这