[金考卷·百校联盟]2026届8省名师联合命制高考预测卷(七)7政治(河南)答案
发布时间:2025-12-17
185****4004
详细信息
ID:86107361
分类:
资源大小:565KB
知识点:金考卷
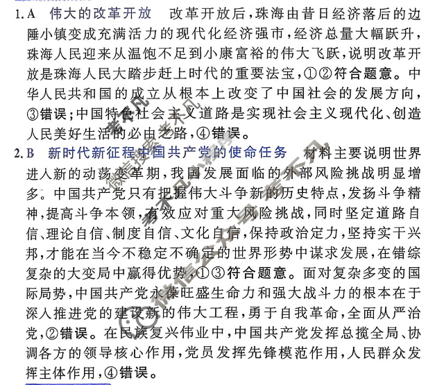
资源详情:[金考卷·百校联盟]2026届8省名师联合命制高考预测卷(七)7政治(河南)答案 中内容包括《[金考卷·百校联盟]2026届8省名师联合命制高考预测卷(七)7政治(河南)答案》请在考不凡上搜索。(2)示例明确概念的内涵:下定义(种差加属概念)【解题思路】世界多极化、概念的内涵与外延(1)第一步,全球治理是指在全球范围内,各国政府、国际组织等多元审设问,明确设问要求。主体通过协商、合作和制定规则,共同应对全球性问题和挑知识范围:《当代国际政治与经济》。战,以实现共同利益并维持世界秩序的过程